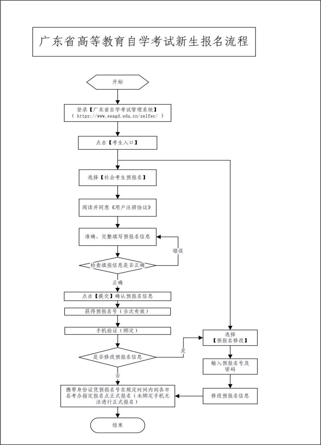
2020年自考广东省自学考试管理系统操作流程:新生报名
一、登录【广东省自学考试管理系统】--点击【考生入口】
二、选择【社会考生预报名】--阅读并同意《用户注册协议》
三、准确完整填写预报名信息--点击提交预报名信息--获得预报名号(当次有效)
四、手机验证(绑定)
五、携带身份证凭预报名号在规定时间内到各市县考办指定报名点正式报名
  六、结束

【结尾】以上就是关于2020年自考广东省自学考试管理系统新生报名操作流程的相关内容,想获取更多关于广东自考信息,可关注广东自考网。广东自考网将为您更多自考信息,如:广东自考政策公告、历年真题、自考解答等信息。









