网站首页
各地自考
自考资讯
自考专业
自考指南
开考安排
实践考核
自考教材
考试大纲
18188118764
学员免费咨询:08:30-23:00
首页
资讯
地区
专业
考试
实践
大纲
电话
报名咨询电话
18188118764
微信
自考老师
报名
在线客服
自考网
专业计划
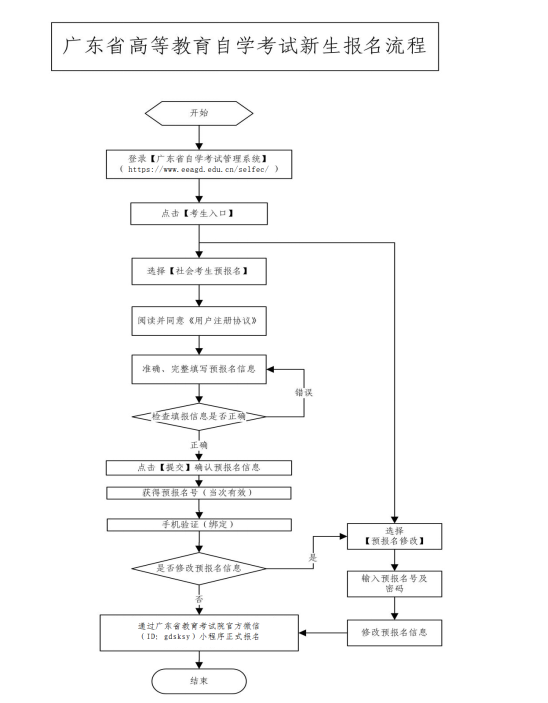
2020年8月(原4月广东)广东省自学考试报名报考步骤图
2020-06-08 15:26:20 来源:
成人高考网
字号:
大
中
小
下面是2020年广东自学考试报名报考流程图,考生有不懂的地方可以及时【加入考生交流群】,也可加入【微信交流群】共同学习交流。
相关推荐
2025年1月广东省自考报名条件
2025年1月广东省自考报名步骤
2024年10月广东省自考报名注意事项大汇总!
2024年10月广东省自考考生报名步骤已公布!
2024年10月广东省自考新生报名步骤已公布!
2024年10月广东省自考报名方式已公布!
2024年10月广东省自考报名步骤已公布!
2024年10月广东省自考报名条件已公布!
华南师范大学自考报名步骤是怎样的?
暨南大学自考报名需要满足什么条件?
© 温馨提示:本网信息来源网络,如有内容与版权问题等请与本站联系。
上一篇:2020年8月(原4月广东)广东省自学考试在线报名操作指引
下一篇:广东省自学考试入学报名有没有现场信息确认步骤?
2025在自考
千货攻略
自考必选8个专业
一年备考《时间表》
我的“上岸”分享
院校简章一览表
成考真题解析
成考政策及内幕
一键领取
相关文章
2025年10月北京市自
【导读】2025年10月北京自考本科报名时间详见本文。很多同学有意向报考本级自考本科,今年只剩下10月这次报考机会了,想要报考的同学一定要及时关注时间。
2025-04-25 11:05:42
2025年10月北京市自
【导读】2025年10月北京自考具体报名时间。很多同学比较好奇10月北京自考什么时候报名,为了方便大家更好地报考,北京自考网特此整理了相关信息,希望可以帮到大家!
2025-04-23 16:45:59
2025年下半年湖南湖南
4月湖南自考报名已结束,有很多考生想知道2025年下半年湖南自考报名时间在什么时候呢?下面湖南自考网小编就来给大家解答一下!
2025-04-01 09:43:37
2025年上半年广东省自
2025年4月广东省自考报名时间:2月25日至3月8日。届时,考生可登陆广东省自考唯一管理系统平台:广东省自学考试管理系统进行网上报名。
2025-03-04 09:13:47
2025年4月北京市自考
【导读】2025年4月北京自考具体报名时间。很多同学首次报考北京自考,在报考前我们需要了解清楚报名时间,下面一起来看看相关信息吧!
2025-02-17 14:36:22
热门头条
1
2025年10月北京市自考本科报考时间
2
2025年10月北京市自考具体报考时间
3
2025年下半年湖南湖南省自考报考时间预计
4
2025年上半年广东省自学考试报考时间:2月25日至
5
2025年4月北京市自考具体报考时间
6
2025年上半年湖南省自考报考时间已公布!
7
2025年4月广东省自学考试报名预计时间
8
2025年广东省自学考试报名于今日开通!
9
2025年4月北京市自考什么时候可以报名?
10
2025年1月广东省自学考试的报考时间
精选视频
0次
0次
0次
自考问答
问
2025年上半年广东省自学考试准考证打印步骤
2025年上半年广东自学考试准考证打印时间为4月2日10:00起,考试时间安排4月12日-13日两天时间,广东自考网给大家准备了相关内容,以供参考
2025-04-07 09:28:45
问
2025年上半年广东省自学考试准考证打印注意事项
2025年上半年广东自学考试准考证打印时间为4月2日10:00起,考生需及时登录系统打印。本文详细介绍打印流程、注意事项及相关信息。
2025-04-07 09:23:32
问
2025年4月北京市自学考试准考证打印步骤
【导读】2025年4月北京自学考试准考证打印流程详见本文。准考证是自考生的必要证件之一,为了方便大家更好地进行考试,北京自考网整理了相关信息。
2025-04-02 17:48:44
问
2025年4月广东省自学考试准考证打印时间:4月2日起
2025年4月自学考试准考证将于2025年4月2日上午10时起开通打印,考生须持本人准考证和有效居民身份证原件(不含电子身份证)方可参加考试。
2025-04-01 17:03:36